台灣發明「免削鉛筆」登上大英百科全書
作者:葉忠福 2018.08.15
(中華創新發明學會 理事;台灣大學 新能源研究中心 資深研究員)
「免削鉛筆」的發明是為女兒削鉛筆時感到太麻煩,才得以發明出來的,免削鉛筆的創意發明是在1960年代的台灣。據聞,當時發明人洪蠣先生是位造船工人,因每天下班之後,總要為就讀小學的女兒削鉛筆。有一天,他下班回家時,將戴在頭上的斗笠放到桌邊成疊的斗笠堆上時,想到待會兒又要為女兒削鉛筆,真煩人呀!於是靈機一動有了免削鉛筆的創意發明靈感,若能像剛剛放斗笠時一樣,將鉛筆頭一支又一支重複疊起來,用鈍了就抽換另一支,這樣就不必再天天削鉛筆了呀!經實驗後洪蠣很滿意這樣的發明,並在1964年向當時的中央標準局申請了發明專利,這也引起了當時的紡織廠商人亨莊金池先生的興趣和關注,後來莊金池先生以八百萬元的天價買下了專利權,以當時的物價,這筆錢可在都市裡買下十棟房子。
這項專利,並於1967年成立百能文具公司(Bensia,就是台語「免削」的拼音) ,「Bensia免削鉛筆」還登上大英百科全書,是第一個聞名全球的台灣創意發明產品。其創意故事是爸爸為女兒削鉛筆所浮現的靈感,之後免削鉛筆產品行銷世界九十幾個國家,為台灣賺進很多外匯,是令世界驚嘆的好創意妙發明,也是真正的台灣之光,時至今日,仍是熱銷的文具商品之一。

免削鉛筆發明至今已超過半世紀, 百能免削鉛筆-商品原圖
現在市價一支10元,便宜又好用。 圖片來源:www.facebook.com/FormosaMuseum
圖片來源:www.pcstore.com.tw 秋惠文庫
詠昶文具網


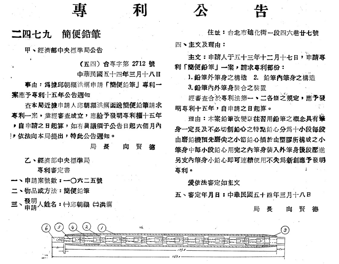
免削鉛筆於1964年,向當時的中央標準局提出發明專利申請
資料來源:www.tipo.gov.tw 經濟部 智慧財產局
結語與啟發
台灣地區天然資源貧乏,只有用之不盡的腦力資源才是台灣最大的資產,發明創新則是腦力資源的具體展現,而具原創性的「創意」又是一切創新的開頭。從台灣的發明史上來觀察,我們可以看出台灣的好創意、好發明、好產品是受到世界肯定的。當今,也許很多人認為台灣的經濟景氣並非很活絡,甚致有倒退的情勢,這當然值得每個人關注,但最重要的還是要從我們每個人做起,腳踏實地發揮我們的創意,發明出好產品,以軟實力來提升經濟動能。
現今,全世界的發明創造環境中,更掀起了創客空間、創業基地及群眾募資的浪潮,這是一個對發明創造者相當有利的時空環境,大家應把握住這是自十八世紀第一次工業革命以來,對發明創造者而言最好也是最友善的發明創作環境。
所謂:「學習別人成功的經驗,是使自己通往成功的最佳捷徑」。以下分享幾項由台灣人所創意發明出來的好產品,並行銷全世界的成功實例,我們更可借由這樣的成功軌跡,找尋下一個可能成就偉大市場潛力的發明新作品。